

著作发表封图
FRBM丨戊型肝炎病毒指引线粒体和会:整合自噬与免疫潜逃双重机制促进病毒复制
戊型肝炎病毒(HEV)是一种单链RNA病毒,主要通过粪-口道路传播,人人每年约有2 000万东谈主感染。尽管无数感染者透露为自限性急性肝炎,但妊妇、器官移植受者及慢性肝病患者可能濒临重症肝炎、肝缺少或慢性化风险。现时临床上尚无HEV特异性抗病毒药物,主要依赖利巴韦林和搅扰素调理,但其反作用及耐药性死心了临床应用。因此,潜入探索HEV与宿主细胞的互相作用,寻找新的抗病毒调理靶点具有垂危的临床酷爱。
线粒体是动态的细胞器,通过贬抑的和会与分离守护功能稳态。线粒体不仅是细胞的“能源工场”,亦然抗病毒自然免疫信号转导的中枢平台。好多病毒通过调控线粒体能源学来藏匿宿主免疫捣毁或期骗宿主资源进行复制。关联词,线粒体和会在HEV感染中的演变过程过甚对病毒人命周期的具体孝敬,此前尚未得到系统叙述。
近日,相关询查在Free Radical Biology and Medicine上发表,题为“Mitochondrial fusion orchestrated by hepatitis E virus couples pro-viral autophagy and innate immune evasion for efficient replication”。该询查期骗多种HEV感染模子,详备叙述了HEV指引线粒体和会的分子机制过甚在病毒人命周期中的生物学酷爱。
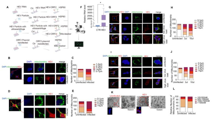
询查团队最初分析HEV感染者肝活检样本,发当今抗-HEV IgM阳性患者的肝组织中,线粒体呈现显赫伸长的时势,且这种线粒体时势格外与患者血清AST水平升高显赫相关,指示线粒体重构与肝挫伤进程密切相关。
在体外模子中,天博体育app岂论是通过HEV基因组RNA电转依然感染性病毒颗粒接种,HEV感染均能诱发Huh7.5等多种细胞系的线粒体和会。透射电镜进一步阐明,感染细胞中线粒体长度显赫加多,但伴有嵴结构龙套,指示存在线粒体挫伤。机制询查发现,HEV通过两阶段调控计策起初和会:急性感染期优先上调内膜和会卵白OPA1,而慢性感染期则转为依赖外膜和会卵白MFN1。

HEV在多种体外模子中指引线粒体和会
功能履行涌现,使用shRNA千里默OPA1或MFN1不仅逆转HEV指引的线粒体和会,还显赫禁锢病毒复制。在HEV复制子模子中,开云体育官网OPA1敲低使病毒复制活性着落,而MFN1敲低在此体系中无彰着影响,这一互异指示OPA1和MFN1虽共同守护线粒体和会结构,但在不同感染阶段可能存在功能偏向性。
转录组学分析进一步揭示,OPA1或MFN1缺失均显赫影响自噬、细胞周期及多条免疫通路(如TNF、NF-κB信号)。机制考证标明,HEV通过OPA1/MFN1介导的线粒体和会激活自噬流(LC3-II升高、p62着落),且自噬禁锢剂3-MA或CQ处理可显赫禁锢HEV复制,阐明自噬是HEV复制所必需的。
在免疫调控方面,OPA1或MFN1敲低可显赫上调搅扰素(IFN-β、IFN-λ)及多种搅扰素刺激基因(ISGs)的抒发,且这种上调依赖于JAK-STAT通路,指示HEV通过指引线粒体和会禁锢宿主固有免疫应酬,收场免疫潜逃。
此外,询查发现HEV感染指引宿主细胞发生G0/G1期庇荫,这与CDKN1A(p21)上调及CDK4下调密切相关。通过药物(HU、洛伐他汀)将细胞同步至G0/G1期可显赫增强HEV复制,而CDK4过抒发则逆转了线粒体和会并禁锢病毒复制,讲明细胞周期庇荫是HEV守护线粒体和会的上游调控事件。
该询查初次系统叙述了HEV通过指引宿主细胞G0/G1期庇荫,进而起初线粒体和会,并协同促进自噬、禁锢固有免疫,从而构建有意于病毒复制的细胞内环境。这一发现不仅揭示了HEV特有的致病机制,还指示线粒体和会相关卵白(OPA1、MFN1)有望成为抗HEV调理的新靶点。

询查机制图
南边科技大学王艺瑾磨真金不怕火和深圳市第三东谈主民病院(南边科技大学第二附庸病院)袁静磨真金不怕火为本文共同通信作家。刘小曼、蒋义韵、王晨、李家磊为该论著的共同第一作家。

通信作家
王艺瑾
南边科技大学副磨真金不怕火,询查员,博士生导师。弥远从事感染及代谢性肝脏疾病免疫颐养机制询查,以第一/通信作家在Science Advances、Lancet Respiratory Medicine、Gastroenterology、Journal of Hepatology、Hepatology、EBioMedicine、Metabolism等巨擘期刊发表论文30余篇;入选2022人人前2%科学家榜单;相关遵循屡次取得欧洲、亚太肝病年会后生科学家奖。主抓国度当然科学基金3项,省部级课题5项。获北京市科技新星、广东省珠江东谈主才、深圳市国际高级次东谈主才。牵头竖立了中国戊型肝炎询查不绝组(CCSHE),并牵头发布《中国戊型病毒性肝炎院内筛查处置经过大师共鸣(2023年版)》。

第一作家
刘小曼
南边科技大学在读博士。主要询查所在为应用单细胞多组学手艺开云体育官方网站,贯通线粒体能源学在戊型肝炎病毒复制及致病机制中的作用,并开展病毒性肝炎的基础与滚动询查。
米兰milan(中国)体育官方网站